1
/
/
7
2026中文七大文體範文集
2026中文七大文體範文集
ü 適用於呈分試
ü 收錄40篇範文(與2025年版絕無重覆)
ü 涵蓋七大文體 萬無一失
ü 熱門題目 考試貼題王
ü 現職老師撰寫 中大中文系畢業
ü 售價:$200
有別於坊間粗製濫造之作,本範文集由專業現職老師親自撰寫及校對,保證對準考試需要。每種文體附有溫習小貼士,方便同學溫習。每種文章附有相關手法分析,幫助同學消化。
定價
HK$200.00
定價
售價
HK$200.00
單價
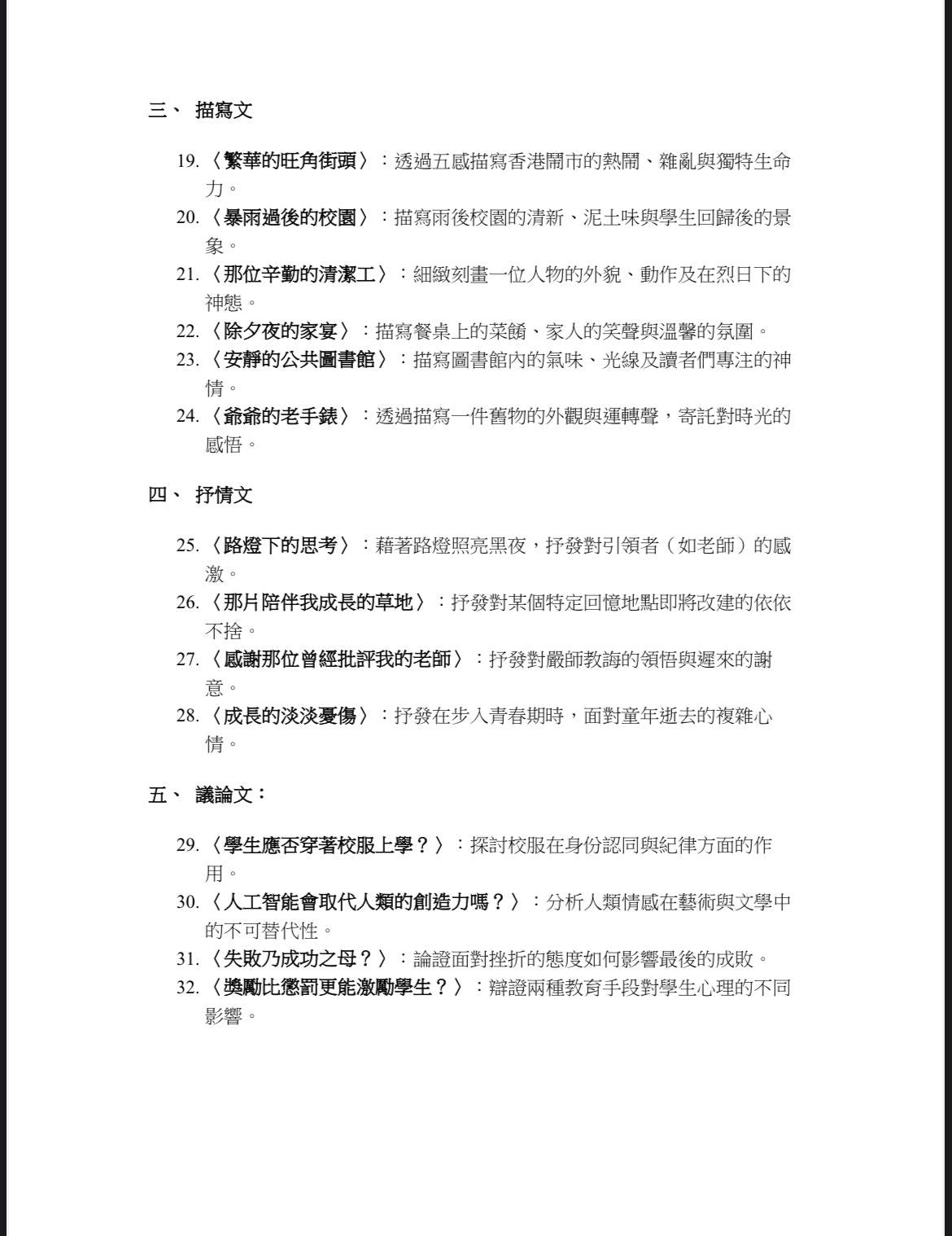
/
每
無法載入取貨服務供應情況
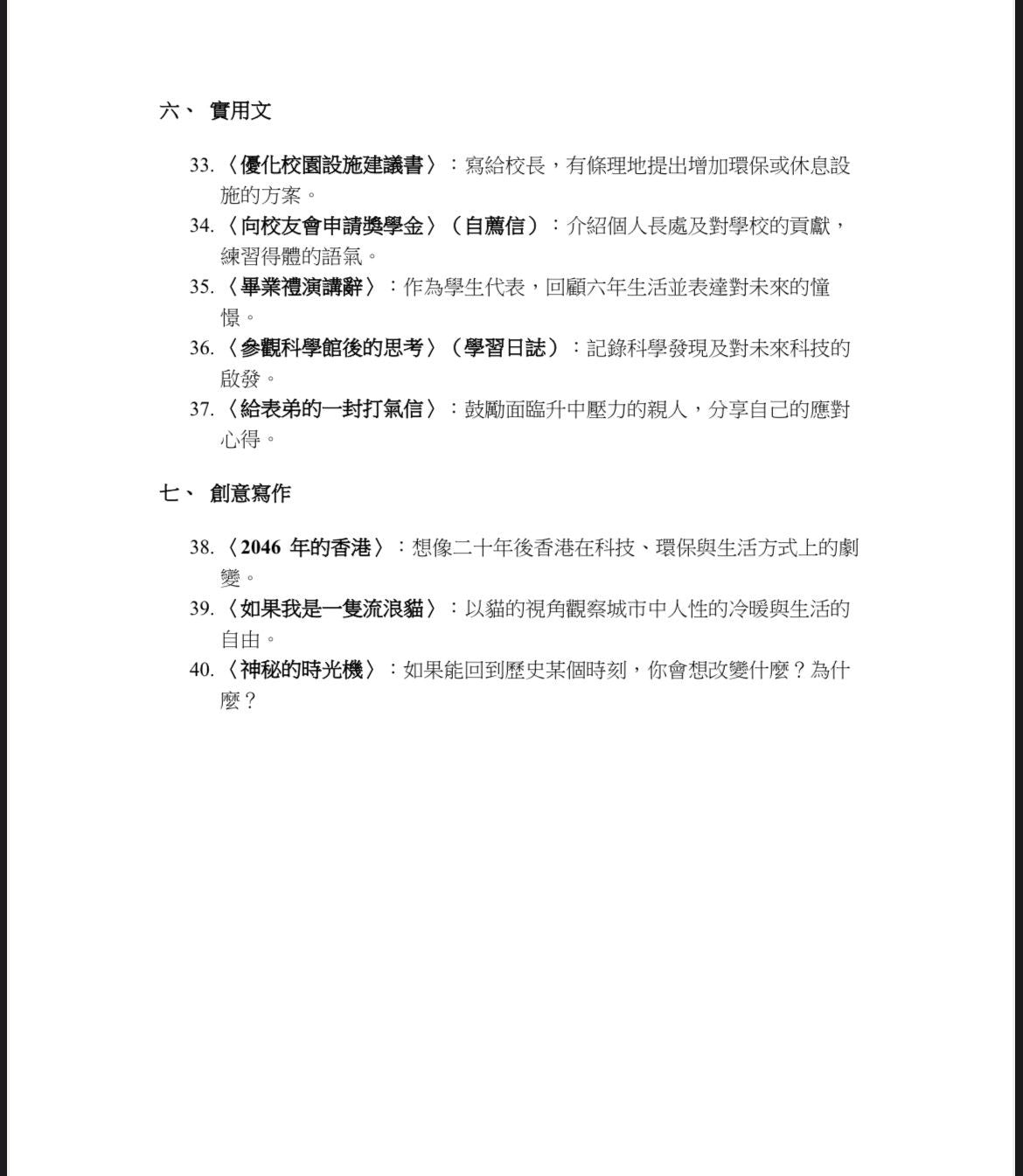
Share
